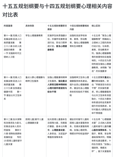
一、十五五规划纲要中心理相关内容
第十一章 一体推进教育科技人才发展
第二节 协同推进创新型人才培养
原文摘录:探索拔尖创新人才培养新模式,加强青少年科学素养、批判性思维和创新能力培养。
第十篇 激发全民族文化创新创造活力 繁荣发展社会主义文化
第三十三章 弘扬和践行社会主义核心价值观
第一节推动理想信念教育常态化制度化
原文摘录:加强和改进思想政治工作,推进校园文化建设,用好红色资源,加强青少年理想信念教育。
第二节 提高社会文明程度
原文摘录:统筹推进城乡精神文明建设,发挥文化养心志、育情操的作用,涵养全民族昂扬奋发的精神气质。加强新时代公民道德建设,大力弘扬社会公德、职业道德、家庭美德、个人品德,加强家庭家教家风建设,强化未成年人思想道德建设。
第三十七章 建设生育友好型社会
第十一篇 完善人口发展战略 促进人口高质量发展
第二节完善家庭发展政策和生育友好环境
原文摘录:实施家庭教育促进法,发挥社区家长学校等作用,加强家庭教育指导服务。
第三十八章 办好人民满意的教育
第一节 实施新时代立德树人工程
原文摘录:实施学生体质强健计划,开展学校美育浸润行动、劳动习惯养成计划,普及心理健康教育。
第三十九章 加快建设健康中国
实施健康优先发展战略,健全健康促进政策制度体系,提升爱国卫生运动成效,推动从以治病为中心向以健康为中心转变,为人民群众提供公平可及、系统连续的健康服务,提高人民健康水平。
第一节 健全公共卫生体系
原文摘录:加强心理健康和精神卫生服务,强化重点人群常见精神障碍和心理问题早期发现与综合干预。加强职业病防治。实施合理膳食行动与国民营养计划,持续开展健康体重管理行动。
第五节 加快建设体育强国
积极发展群众体育,广泛开展全民健身活动,强化青少年健身普及,经常参加体育锻炼人数比例达到40%左右。
第十二篇 加大保障和改善民生力度 扎实推进全体人民共同富裕
第四十六章 保障各类群体发展权益
健全关爱服务体系,营造有效保障妇女、未成年人、青年人、残疾人等发展权益的社会环境,提升退役军人服务保障水平。
第一节促进男女平等和妇女全面发展
持续预防和制止家庭暴力,严厉打击侵害妇女权利的违法犯罪行为。
第二节强化未成年人关爱保护
原文摘录:坚持儿童优先发展,切实保障儿童生存权、发展权、受保护权和参与权。推进儿童近视、超重肥胖和孤独症等早筛查早干预。提高儿童医疗保健服务水平,丰富儿童用药品种。加强困境儿童关爱服务,推进流动儿童、留守儿童分类帮扶,有效提升福利保障水平。完善儿童早期发展服务。制定实施儿童伤害防控行动计划,强化未成年人违法犯罪预防和治理,有效防治学生欺凌。加强未成年人网络保护,拓展网络育人空间和阵地。推进儿童友好建设,营造关心关爱下一代的社会环境。
第五节 提升残疾人保障和发展能力
发展精神障碍社区康复。
专栏19社会关爱服务提升
原文摘录:加大困境儿童基本生活保障力度,完善医疗康复、基本公共教育、心理健康关爱、人身安全、法定监护等服务保障体系。
第五十三章 提高公共安全治理水平
第二节 提高安全生产水平
提高安全生产风险防范和事故灾害应急处置水平。
第三节 完善应急管理体系
原文摘录:坚持人民至上、生命至上,一体提升减灾预防、抗灾设防、救灾保障能力,有效降低各类灾害事故损失。加强灾害监测预报预警,提升全天候实时监测预警能力。合理提高重要城市和灾害多发地区关键基础设施设防标准,推进城市平急两用公共基础设施建设。深化应急管理改革,完善大安全大应急框架下应急指挥机制。提高防灾减灾救灾和重大突发公共事件处置保障能力,建强国家综合性消防救援队伍,优化专业救援队伍结构布局,提高极端条件下救援能力。实施基层应急能力提升行动,提高基层应消一体综合救援和全社会防灾避险能力。加强应急预案体系建设和管理,完善多元化应急物资储备和快速调拨投送机制。健全巨灾风险保障体系和风险分担机制。
第五十四章 完善社会治理体系
第一节 夯实基层社会治理根基
健全凝聚服务群众工作机制,夯实社会治理群众基础。发挥人民群众主体作用,引导各方有序参与社会治理。加强社会工作者队伍建设,提高专业化服务水平。
第三节 有效维护社会安全稳定
原文摘录:健全社会心理服务体系和危机干预机制。
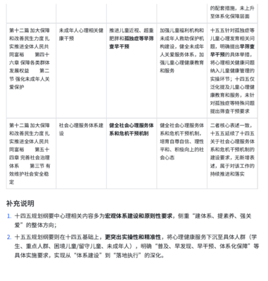
二、十四五与十五五规划纲要心理相关内容比较


三、两会提案主要内容
建议制定《心理健康促进法》
全国人大常委会委员、社会建设委员会委员吕世明:心理健康是重大公共卫生问题,也是重要的社会治理问题。我国社会心理服务体系建设存在短板弱项,现行精神卫生法侧重于精神障碍诊疗康复服务,对心理健康促进内容覆盖不足。建议制定心理健康促进法,确立立法宗旨与基本原则,明确政府及相关部门职责,建立统筹协调机制,构建分级分类的心理健康促进与服务体系,完善行业规范和保障机制等。
像查视力一样查心理健康
全国人大代表、广西壮族自治区崇左市高级中学副校长黄花春:建议将心理健康检查纳入中小学常规体检范畴,让孩子们检查心理健康就像检查视力一样。这样一来,学校能更早发现孩子们心理上的小状况,及时给予帮助。不仅如此,“心理体检”常规化以后,还会给全社会普及心理健康知识,大家就不会特殊看待出现心理问题的孩子。孩子们也不用再为心理问题感到难为情了。
借助AI守护留守儿童心理健康
全国政协委员、民革中央委员、上海新纪元教育集团总校长陈伟志:调研发现,农村留守儿童没有父母陪伴的时候,经常拿着手机,沉迷于网络世界。建议第一,保护青少年心理健康要立法;第二,学校要配备专职心理老师,尤其是有留守儿童的学校,要让这些老师具备相应的心理专业素养;第三,利用AI、数字化技术为留守儿童心理健康画像,开发专门面向农村儿童的标准化测评AI工具,及时筛选、发现、干预有心理健康问题的留守儿童。
编写中小学生心理教材
全国政协委员、北京中医药大学国学院教授张其成:
中医有“治未病”的理念——强调预防。促进孩子们心理健康也需要采用这样的理念。目前,全国还没有统一的心理健康教材。建议政府相关部门可以组织心理学、国学、中医学等领域专家,统一编写中小学生心理健康教育全国规范教材,将中医情志理论系统融入教材体系。编写教材时要对应不同年龄段孩子的特点,比如小学阶段侧重经典启蒙和行为养成,开展节气情绪观察、传统养生功法体验等;初高中阶段侧重情绪调节和人际交往,侧重压力应对和价值引领。我期待让中华优秀传统文化滋养青少年心灵,帮助孩子们“做一个堂堂正正的中国人”,为健康成长筑牢精神根基。
建议将亲密关系能力培养纳入中小学、高校相关课程
全国政协委员、民进成都市委会主委杨建德:
网络时代,青少年过度依赖社交媒体,加上家庭情感陪伴不足等问题,导致一些未成年人出现沟通障碍、共情缺失等心理问题,其最直观的体现就是建立亲密关系困难。“开设一门学习建立亲密关系的课程,能够帮助青少年学会更好处理人际关系,增加社会适应力,提升幸福感。
为心理健康穿上三层“护甲”
全国政协委员、民建中央常委、中华职业教育社副理事长苏华:
提出了构建青少年心理健康“三防”体系。一是前端预防,把心理健康纳入教育评价与教师、家长培训,在中小学开设相关课程,帮助学生学会调节情绪、缓解压力。二是中端预警,建立统一筛查与档案平台,实行动态追踪和四级预警,重点关注留守儿童等群体。三是末端干预,各地设立青少年心理支持中心,整合多方力量,扩大专业人才培养,将心理治疗费纳入医保,同时净化网络环境。
让城乡少年手拉手、心连心
全国政协委员、北京城市学院院长刘林:建议让城乡小伙伴结对交流,手拉手、心连心;给山区加大数字教育投入,引导孩子健康上网;教爷爷奶奶科学照顾孩子,提醒外出爸妈多和孩子联系。我希望全社会一起发力,让留守儿童们能感受亲情温暖、同伴陪伴,快乐成长。
“心理测评”筑牢校园心理安全防线
全国人大代表、云南省曲靖市第二小学校长李青霖:今年两会我再次带来了《关于关心青少年心理健康问题》的建议。在我们学校,心理健康教育早已融入校园的角角落落。学校构建起了全方位的校园心育体系,在四至六年级设立班级心理委员,打造了“学生发展中心”心理咨询室,学生可以用面询、信件、电话、网络等方式来咨询。我们还推进了心理测评“三筛”工作,让心理健康排查、危机等级评估、分级方案制定形成闭环,筑牢了校园心理安全防线。开学第一课、主题班队会也成为健康知识的传播阵地,体重管理、科学护眼等知识,让孩子从小掌握守护自身健康的方法。
织好心理健康保护网
全国人大代表、西南大学副校长赵玉芳:我们应该以一体化理念统筹推进青少年身心健康工作。我建议,一是多培育做心理健康服务的社会组织,让能提供心理帮助的力量更多;二是希望家长尤其是父母多学习心理健康知识;三是中小学和大学的心理健康教育要做好整体规划和衔接,一起织成更牢固的保护网,让孩子能健康成长。
出台教师心理健康保护专项实施办法
全国人大代表、泉州市晋光小学校长曾旭晴:构建多方协同的教师心理健康支持体系,出台教师心理健康保护专项实施办法;深化医教融合,建立学校与医疗机构协作机制并完善心理筛查与干预体系;将心理健康教育纳入继续教育必修内容;同时完善投入与激励机制,将心理咨询纳入医保报销范围,并在职称评定和评优评先中给予心理教师政策倾斜。
将未成年人心理健康教育纳入国民教育体系与社会治理重点工作
全国政协委员,江苏省台联副会长林敏洁:应对学生心理问题,除学校方面配备专业心理教师、开设心理课程、发挥学校心理辅导室作用外,还需政府及社会各界发挥合力。建议将未成年人心理健康教育纳入国民教育体系与社会治理重点工作,通过校园宣传、社区讲座、网络科普等,营造“关注心理健康、守护未成年人成长”的良好社会氛围。
将近视、肥胖与心理问题防控统筹纳入学校卫生核心体系
全国人大代表、山西省临汾市翼城县北关小学教师李慧:近视、肥胖与心理问题的关联性决定了多病共防的必要性。建议将这三项工作统筹纳入学校卫生工作核心体系,由疾控部门牵头指导学校制定年度健康促进计划,通过营养健康、科学运动、心理疏导等专题教育,让健康生活方式扎根孩子心间。
优化中小学生心理健康体检制度
全国人大代表,中国航发湖南动力机械研究所专职总师单晓明:
建议由多部门协同,将心理健康体检纳入中小学生常规教育与健康管理体系,实现心理健康体检工作全流程标准化、规范化管理,突出“预防为主、防治结合”原则,优化、实施中小学生心理健康体检制度。
修订《中小学生健康体检管理办法(2021年版)》,将心理健康体检正式纳入中小学生健康体检“基本项目”,与现有生理体检项目统筹实施,明确每年筛查1次,实现全体中小学生全覆盖。
制定全国统一的心理健康体检标准,推动体检结果实时录入全国中小学学生电子健康档案系统,实现与学校心理辅导室、区域精神卫生机构信息平台互联互通,建立“一生一档、动态跟踪”机制,档案保存至学生成年后3年。
加大专职心理教师配备力度
全国人大代表、眉山市青神中学副校长王晓梅:
目前县域中学基本配备专职心理教师,但小学阶段普遍缺乏,师资力量总体不足。建议加大专职心理教师配备力度,特别是向小学倾斜。同时,进一步完善心理健康监测平台,针对部分学校筛查工具滞后、评估不够精准的问题,引入专业化测评工具,并对筛查中可能出现的“孩子有意规避”建立二次访谈等补充机制。心理健康教育应纳入必修课体系,改变依赖讲座的形式化倾向,让孩子们在系统课程中学会认识自我、及时求助。
增强中小学生挫折教育
全国政协委员杨德才:
学业压力是青少年心理健康问题的一大诱因,“尤其是中学生,学业竞争相当激烈,升学压力给部分学生带来厌学情绪、考试焦虑、睡眠不足等问题,甚至部分学生对就业前景产生担忧。这些困惑、压力成为青少年心理健康问题的重要导火索。”
孩子们缺乏挫折教育,一旦出现学习和情感方面的问题,容易走极端。所以,在学校教育和家庭教育中,应当加强挫折教育,让孩子们直面难题,通过家校携手,和孩子一起寻求解决问题的途径。
完善心理健康教育体系
全国政协委员、内蒙古自治区人力资源和社会保障厅副厅长徐睿霞:
建议加强对家庭教育的指导,通过家长学校、亲子活动等形式普及心理健康知识,搭建家校线上沟通平台,实时反馈孩子心理状态,实现家校共育无缝对接。
学校要完善心理健康教育体系,将心理健康教育纳入学校常规课程体系,涵盖情绪管理、人际关系、挫折应对等内容,创新教学形式提升实效。要配齐专业师资与设备,建设“无痕化”心理支持环境,消除学生求助顾虑。
推动整合社会资源,鼓励和支持社会组织、志愿者团队等参与青少年心理健康服务,建立多元化的社会支持体系。
加快制定儿童青少年心理健康筛查技术规范
全国政协委员,民进湖南省委会主委潘碧灵:
建议加快制定儿童青少年心理健康筛查技术规范,并及时实施筛查。将心理健康筛查纳入国家基本公共卫生服务项目,建立全流程闭环管理机制。建立省级统一、校医共享的电子心理健康档案,经监护人知情同意后,对筛查阳性者启动分级预警与转介流程。实施儿童精神卫生人力资源“倍增专项计划”,扩大培养规模,力争提升儿童精神科医师总数。
加强教师心理健康支持体系建设
全国政协委员、河南牧业经济学院副院长马珺:
针对教师群体存在不同程度的焦虑、倦怠等心理健康问题,建议加强教师心理健康支持体系建设:一是构建“筛查—服务—干预”一体化支持体系,实现心理健康关爱全流程覆盖。二是深化“减负—赋能—保障”系统性环境治理,建立教师负担动态监测与清单管理制度,保障教师专注于教学主业;将心理健康知识与压力管理技能纳入教师职前培养和在职培训的必修内容,提升教师的心理韧性和自我调适能力。三是建立“部门—学校—社会”协同化推进机制,确保支持体系长效运行。教育行政部门负责统筹规划、标准制定与资源调配,将教师心理健康支持成效纳入教育督导评价体系。
健全托养服务体系 筑牢农村孤独症儿童保障
全国人大代表、湖南省残疾人体育协会运动员文晓燕:
建议在“十五五”期间,由民政部、中国残联会同相关部门,在示范点实践经验基础上,启动《孤独症等中重度残疾人托养照护服务规范》国家标准研制工作。标准应覆盖设施建设、服务内容与流程、人员资质、质量管理等关键环节,力争在“十五五”期间出台并推广实施,为全国托养照护服务规范化、专业化发展提供重要依据和基本遵循。
针对农村孤独症儿童的现状,建议通过在现有孤独症儿童关爱服务行动框架内,进一步细化农村地区的发现路径、基层承载方式和家庭支持机制,有助于推动政策从“文件部署”向“基层可落地、家庭可感知”转化,切实提升农村孤独症儿童及其家庭的获得感与安全感。
“养老服务师”纳入新职业
民政部部长陆治原:
将会同有关部门从资金、规划、标准、人才、科技等方面加大支持力度,加强养老服务人才培养培训,推动职业技能等级认定,将“养老服务师”纳入新职业。
健全农村养老心理关爱服务体系
全国人大代表沈昌健:
逐年提高农村老年人的养老金标准,“让他们老有所养,老有所依”。“农村老人,同样需要心理关爱与精神陪伴。”沈昌健还提出,健全农村养老心理关爱服务体系,推动老年健康医养结合项目落地。
呼吁加强农村敬老院与福利机构建设,完善服务功能,让高龄、困难空巢老人能够集中入院养老。“同时,鼓励扶持公益性、互助性养老服务组织,重点解决特困、低保、空巢老人的生活照料与社会化养老难题,把温暖送到最需要的老人身边。”
提振内需别忘了老年人情绪消费
全国人大代表、西南大学副校长赵玉芳:
在继续重视年轻群体情绪消费的基础上,高度重视老年人的情绪消费,开发更多适合老年群体的情绪消费商品、服务甚至虚拟产品。赵玉芳代表告诉记者,聊天机器人可能是一个方向。
发挥社会力量助力孤困儿童帮扶
全国人大代表徐军:
建议进一步发挥社会力量,引导志愿服务组织,做好困境儿童、留守儿童的帮扶工作等,及时疏通症结,提前发现问题、解决问题,让社会更加温暖,让风气更加清明,不断补齐基层社会治理短板,进一步提升治理成效。